
Qu’est-ce qu’un contrat 360° ?
Le contrat 360° est un contrat exclusif entre un label et un artiste, qui organise l’entièreté de l’activité de l’artiste.
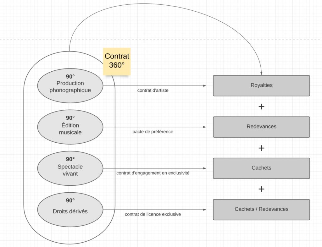
L’artiste-interprète a en effet une activité plurielle. Elle peut être divisée en 4 grands domaines :
- La production phonographique, traditionnellement prise en charge par un producteur phonographique ;
- L’édition musicale, traditionnellement prise en charge par un éditeur musical ;
- Le spectacle vivant, traditionnellement pris en charge par un entrepreneur de spectacles ;
- Les droits dérivés, traditionnellement pris en charge par des sociétés de merchandising.
Il existe donc des professionnels spécialisés dans chacun de ces domaines.
Ces derniers sont les interlocuteurs de l’artiste. Ils lui permettent de mener à bien son projet musical en intervenant aux différents stades de sa réalisation.
Depuis quelques dizaines d’années, le marché du disque traverse une période de crise qui conduit ses acteurs à prendre en charge plusieurs domaines d’activités. Cela leur permet de s’assurer une plus grande stabilité financière.
Les contrats 360° sont les outils juridiques de cette transformation de l’industrie du disque. Appelés au États-Unis les Multiple Rights Deals (MRD), ils sont des contrats par lesquels l’artiste concède à un même interlocuteur de multiples droits sur son projet musical.
Vous êtes artiste et vous hésitez à conclure un contrat 360° ? Cet article est fait pour vous.
Avocat en droit de la musique, nous pouvons vous accompagner dans vos projets de musique.







